Maximizing Data Accuracy: Understanding Multivalued Attribute Diagrams for Effective Database Design
Learn about multivalued attributes in data modeling with our easy-to-understand diagrams. Improve your database design skills today!
If you're familiar with database design, you may have heard the term multivalued attribute before. But what exactly does it mean and how can it benefit your database? Well, a multivalued attribute is a type of attribute that can have more than one value for a single entity. In other words, it allows you to store multiple pieces of information within a single field. This can be especially useful when dealing with complex data structures or when you need to organize and manage large amounts of data efficiently. So, let's take a closer look at multivalued attributes and how they can be represented in a diagram.
Introduction: Understanding Multivalued Attribute Is Diagram
Multivalued Attribute Is Diagram is a useful tool in data modeling that helps to represent attributes with multiple values that cannot be represented in a single data field. It is used to understand the relationships between entities and attributes, making it an essential component of database design.The Need for Multivalued Attribute Is Diagram
Multivalued attributes are a common occurrence in a data model that cannot be avoided. Conventional data models can only accommodate a single value for the attribute, making it difficult to represent multiple values. Multivalued Attribute Is Diagram helps to solve this problem by providing a visual representation of these attributes.Representation of Multivalued Attribute Is Diagram
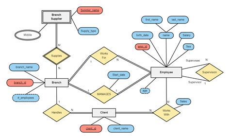
A Multivalued Attribute Is Diagram is represented by an oval, symbolizing the entity, connected to an attribute rectangle. The attribute rectangle has a dotted line and is connected to another rectangle, symbolizing the multivalued attribute. This diagram helps to provide a clear visualization of the relationships between entities and attributes.Application of Multivalued Attribute Is Diagram in Database Design
Multivalued Attribute Is Diagram is used in the database design process to represent entities that have a relationship with multiple attribute values. This diagram helps to identify the relationships between entities and their attributes, making it easier to design a database that is accurate and efficient.Advantages of Multivalued Attribute Is Diagram in Database Design
Multivalued Attribute Is Diagram is beneficial in reducing data redundancies, improving data integrity, and improving the accuracy of the database design. By representing attributes with multiple values, this diagram helps to reduce the need for duplicate data fields, improving the efficiency of the database.Relationships between Multivalued Attributes and Other Database Components
Multivalued Attribute Is Diagrams can be used to show relationships between multivalued attributes and other database components like Primary Keys, Foreign Keys, and Relationships. This helps to provide a complete picture of the database design, making it easier to identify areas that need improvement.Common Pitfalls in Drawing Multivalued Attribute Is Diagram
Some of the common mistakes in drawing Multivalued Attribute Is Diagram include incorrectly representing relationships between entities, incorrect representation of attributes, and ignoring the narrative for the diagram. To avoid these pitfalls, it is important to carefully consider each component of the diagram and ensure that they are accurately represented.Importance of Narrative in Multivalued Attribute Is Diagram
Narrative is an essential component of Multivalued Attribute Is Diagram as it provides a clear explanation of the relationship between entities and Attributes. Without a narrative, it can be difficult to understand the purpose and meaning of the diagram, making it less effective as a tool in database design.Best Practices in Drawing Multivalued Attribute Is Diagram
The best practices in drawing Multivalued Attribute Is Diagrams include identifying entities and their relationships, selecting attributes, identifying multivalued attributes, and adding narrative descriptions. By following these best practices, it is possible to create a clear and accurate diagram that effectively represents the relationships between entities and attributes.Conclusion: The Future of Multivalued Attribute Is Diagram in Database Design
Multivalued Attribute Is Diagram is an essential tool in database design, and with the increasing demand for intelligent databases, the future of Multivalued Attribute Is Diagram is bright. As data becomes more complex, the need for accurate and efficient database design will continue to grow, making Multivalued Attribute Is Diagram an increasingly important component of the database design process.Once upon a time, there was a data modeler named Alice. Alice was tasked with designing a database for a company that sold various products. As she was working on the database, she came across a peculiar type of attribute known as a multivalued attribute.
A multivalued attribute is a type of attribute that can have multiple values for a single entity. In other words, it is an attribute that can have many different values associated with it. For example, if you were designing a database for a library, a book could have multiple authors, and each author would be considered a separate value of the multivalued attribute authors.
Alice had never encountered a multivalued attribute before, so she decided to do some research on it. She discovered that a multivalued attribute is represented in a data model using a special type of diagram known as a Multivalued Attribute Is (MVA) Diagram.
The MVA Diagram is a powerful tool that helps data modelers understand the relationships between entities and their multivalued attributes. It allows them to visualize the different values associated with each attribute and how they relate to other entities in the database.
As Alice continued to work on her database, she realized that the MVA Diagram was essential in helping her design a more efficient and effective database. It allowed her to identify potential problems with the database structure and make necessary changes before it was implemented.
In conclusion, the Multivalued Attribute Is (MVA) Diagram is a valuable tool for any data modeler. It allows them to better understand the relationships between entities and their multivalued attributes, which ultimately leads to a more efficient and effective database design. So, if you're a data modeler, be sure to add the MVA Diagram to your toolbox!
- Multivalued attributes are attributes that can have multiple values for a single entity.
- The Multivalued Attribute Is (MVA) Diagram is a special type of diagram that helps data modelers understand the relationships between entities and their multivalued attributes.
- The MVA Diagram is essential in helping data modelers design a more efficient and effective database.
- The MVA Diagram allows data modelers to identify potential problems with the database structure and make necessary changes before it is implemented.
- The MVA Diagram is a valuable tool for any data modeler and should be added to their toolbox.
Dear valued visitors,
As we wrap up our discussion on the Multivalued Attribute Is Diagram, I hope that you have gained a deeper understanding of what this diagram entails and how it can be used in your work or personal projects. We have explored the definition of a multivalued attribute, its characteristics, and how it can be represented visually using the Multivalued Attribute Is Diagram.
One of the key takeaways from this article is that a multivalued attribute represents a set of values, rather than a single value, and that it can be a powerful tool for organizing and structuring complex data. Using the Multivalued Attribute Is Diagram, you can easily visualize the relationships between entities, attributes, and values, and gain a clearer understanding of how they all fit together.
Overall, I hope that this article has been helpful to you in understanding the Multivalued Attribute Is Diagram and its applications. Whether you are a student, a professional, or simply someone who is interested in data management and visualization, this diagram can be a valuable tool in your repertoire. Thank you for taking the time to read this article, and I wish you all the best in your future endeavors.
Sincerely,
[Your Name]
Video Multivalued Attribute Is Diagram
Visit Video
When it comes to database design, one of the common questions people ask is about multivalued attributes in diagrams. Here are some of the most frequently asked questions and their answers:
1. What is a multivalued attribute?
A multivalued attribute is an attribute that can have multiple values for a single entity. For example, a person's favorite books or hobbies are multivalued attributes.
2. How do you represent multivalued attributes in a diagram?
There are several ways to represent multivalued attributes in a diagram. One way is to create a separate table for the attribute and link it to the main entity with a one-to-many relationship. Another way is to use a comma-separated list within a single attribute field.
3. Why is it important to handle multivalued attributes properly in a database design?
If multivalued attributes are not handled properly in a database design, it can lead to data redundancy, inconsistencies, and errors. It can also make it difficult to retrieve and analyze data efficiently.
4. Can a multivalued attribute be a primary key?
No, a multivalued attribute cannot be a primary key. A primary key must be unique and identifying for each entity, while a multivalued attribute can have multiple values for a single entity.
5. How can you query for data based on a multivalued attribute?
You can query for data based on a multivalued attribute by using the IN operator or by joining the main entity with the table that contains the multivalued attribute.
Overall, understanding how to handle multivalued attributes is crucial for creating an effective and efficient database design. By following best practices and considering the specific needs of your project, you can ensure that your data is accurate, consistent, and easy to access.
