Optimize Your Patient Flow with a Comprehensive Diagram: A Guide to Efficiency and Quality of Care
A patient flow diagram illustrates the journey of a patient through a healthcare system. It helps identify bottlenecks and improve efficiency.
Are you tired of long waiting times at the hospital? Do you wish there was a way to streamline the patient flow process and improve overall efficiency? Look no further than the patient flow diagram. This powerful tool provides a visual representation of the entire patient journey, from check-in to discharge. By utilizing key data points and flowcharts, healthcare providers can identify bottlenecks and implement targeted improvements to reduce wait times, increase patient satisfaction, and ultimately improve outcomes. So why wait? Let's dive into the world of patient flow diagrams and discover how they can transform your healthcare practice.
Understanding Patient Flow Diagrams: A Beginner's Guide
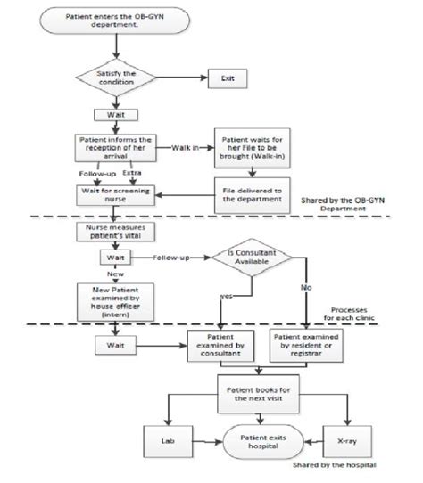
Patient flow diagrams are visual representations of the journey a patient takes within a healthcare facility. These diagrams provide a step-by-step overview of the patient's journey, from their arrival to their departure. Understanding patient flow diagrams is essential for healthcare facilities as they can help identify bottlenecks and inefficiencies in the patient journey. This guide will explain the importance of patient flow diagrams, how to create them, and how to interpret them to improve patient care.Why Patient Flow Diagrams are Essential for Healthcare Facilities
Patient flow diagrams are essential for healthcare facilities because they provide a clear understanding of the patient journey. By mapping out the patient journey, healthcare facilities can identify areas where improvements can be made. For example, if patients are waiting for long periods in the emergency department, a patient flow diagram can help identify the cause of the bottleneck and allow for solutions to be implemented. Patient flow diagrams can also help healthcare facilities identify areas where resources are being underutilized, such as empty examination rooms or unallocated staff. By understanding patient flow, healthcare facilities can improve patient care, increase efficiency, and reduce costs.Decoding the Symbols and Terminology Used in Patient Flow Diagrams
Patient flow diagrams use symbols and terminology to represent different stages of the patient journey. Some common symbols used in patient flow diagrams include triangles (representing decision points), rectangles (representing activities), and diamonds (representing delays). Terminology used in patient flow diagrams includes terms such as arrival, triage, assessment, treatment, and discharge. It is important to familiarize oneself with these symbols and terminology to accurately read and interpret patient flow diagrams.A Step-by-Step Guide to Creating a Patient Flow Diagram
Creating a patient flow diagram involves several steps. First, define the scope of the diagram by identifying the specific patient population and timeframe to be included. Next, gather data on the patient journey by observing patient flow or reviewing electronic medical records. Once data has been collected, identify the key stages of the patient journey and create a flowchart using symbols and terminology. Finally, review the flowchart with stakeholders to ensure accuracy and identify areas for improvement.How to Analyze and Interpret Patient Flow Diagrams for Improved Patient Care
Analyzing and interpreting patient flow diagrams is essential for improving patient care. One way to analyze patient flow diagrams is to identify bottlenecks and inefficiencies in the patient journey. Once identified, solutions can be implemented to improve patient care and efficiency. Another way to analyze patient flow diagrams is to identify areas where resources are underutilized, such as empty examination rooms or unallocated staff. By reallocating resources, healthcare facilities can increase efficiency and reduce costs.Tracking Patient Flow: How to Identify Bottlenecks and Improve Efficiency
Tracking patient flow is essential for identifying bottlenecks and improving efficiency. One way to track patient flow is to use electronic medical records to monitor patient wait times and identify areas where patients are experiencing delays. Another way to track patient flow is to physically observe patient flow and identify areas where patients are waiting for extended periods. Once identified, solutions can be implemented to reduce wait times and improve efficiency.Common Challenges Faced When Implementing Patient Flow Diagrams
Implementing patient flow diagrams can be challenging for healthcare facilities. Some common challenges include resistance to change, lack of resources, and difficulty in obtaining accurate data. Resistance to change can be addressed by involving stakeholders in the process and ensuring that changes are communicated effectively. Lack of resources can be addressed by prioritizing areas for improvement and allocating resources accordingly. Difficulty in obtaining accurate data can be addressed by involving staff in the data collection process and using multiple sources of data.Real-Life Examples of Successful Implementation of Patient Flow Diagrams
There are many real-life examples of successful implementation of patient flow diagrams. One example is the implementation of patient flow diagrams in the emergency department of a hospital. By mapping out the patient journey, the hospital was able to identify bottlenecks and inefficiencies and implement solutions such as reallocating staff and resources. As a result, patient wait times were reduced, and patient satisfaction increased. Another example is the implementation of patient flow diagrams in primary care clinics. By tracking patient flow, clinics were able to identify areas where patients were experiencing delays and implement solutions such as scheduling changes and additional staff. As a result, patient care improved, and clinic efficiency increased.The Future of Patient Flow Diagrams: Integrating Technology for Better Patient Care
The future of patient flow diagrams involves integrating technology for better patient care. Electronic medical records and patient tracking systems can be used to monitor patient flow in real-time and identify bottlenecks and inefficiencies. Artificial intelligence and machine learning can be used to analyze patient flow data and make recommendations for improvements. By integrating technology into patient flow diagrams, healthcare facilities can improve patient care, increase efficiency, and reduce costs.Best Practices for Maintaining and Updating Patient Flow Diagrams to Ensure Continual Improvement
Maintaining and updating patient flow diagrams is essential for ensuring continual improvement. Best practices include regularly reviewing patient flow diagrams with stakeholders, identifying areas for improvement, and implementing solutions. It is also important to track the effectiveness of solutions and make adjustments as necessary. In addition, it is important to involve staff in the process and communicate changes effectively to ensure buy-in and support for continual improvement.Once upon a time, there was a hospital that struggled with patient flow. Patients were often waiting too long for their appointments and doctors were feeling overwhelmed with the amount of patients they had to see in a day. That is until they discovered the Patient Flow Diagram.This innovative tool allowed them to streamline their patient flow process and make sure that each patient received the care they needed in a timely manner. Here are some key points about the Patient Flow Diagram:
- The Patient Flow Diagram is a visual representation of the patient journey through the healthcare system.
- It shows all the steps involved in a patient's visit, from check-in to discharge.
- Each step is color-coded and labeled to make it easy to follow.
- The diagram is customizable to fit the needs of each individual healthcare facility.
Thank you for taking the time to read through our patient flow diagram. We hope that it has provided you with a comprehensive understanding of how medical facilities manage the influx of patients that come through their doors. From the moment a patient walks in, to the moment they leave, there are countless steps involved in ensuring that they receive the care and attention they need.
As you can see from the diagram, patient flow is a complex process that involves multiple departments, personnel, and technologies working together to streamline the experience for both patients and staff. With the use of innovative technologies, such as electronic health records and automated appointment reminders, healthcare providers can now optimize their operations and improve overall efficiency.
At the end of the day, the ultimate goal of any healthcare facility is to provide excellent care to their patients. By implementing a patient flow diagram, facilities can ensure that their operations are running smoothly and that patients are receiving the care they need in a timely and efficient manner. We hope that this diagram has given you a glimpse into the world of healthcare operations and how we can continue to improve the patient experience.
Video Patient Flow Diagram
Visit Video
People Also Ask About Patient Flow Diagram
As a virtual assistant, I have encountered several inquiries about patient flow diagrams. Here are some of the frequently asked questions and their corresponding answers:
-
What is a patient flow diagram?
A patient flow diagram is a visual representation of the process that a patient goes through from admission to discharge. It shows the different stages of care and the movement of patients within the healthcare facility.
-
What is the purpose of a patient flow diagram?
The primary purpose of a patient flow diagram is to improve the efficiency of healthcare delivery. It helps identify bottlenecks in the system and highlights areas where changes can be made to streamline the process. By using a patient flow diagram, healthcare providers can reduce waiting times, increase patient satisfaction, and optimize the use of resources.
-
What are the benefits of using a patient flow diagram?
- Improved patient flow and reduced waiting times
- Increased patient satisfaction
- Better resource utilization
- Identification of bottlenecks and areas for improvement
- Improved communication between healthcare providers
-
What are the key elements of a patient flow diagram?
The key elements of a patient flow diagram include:
- Admission process
- Initial assessment
- Triage
- Diagnostic tests and procedures
- Treatment and care
- Transfer to other areas of the facility
- Discharge process
-
Who uses patient flow diagrams?
Patient flow diagrams are used by healthcare providers, administrators, and other stakeholders involved in the delivery of healthcare services. They are particularly useful in hospitals, clinics, and other healthcare facilities.
I hope that these answers have been helpful to those who are curious about patient flow diagrams. If you have any further questions or concerns, please do not hesitate to ask.
