Streamline Your Accounting with a Clear Process Flowchart: Tips and Best Practices
Understand the accounting process with our flowchart. It provides a clear and concise overview of each step, making it easy to follow and implement.
The accounting process is a crucial part of any business, as it helps to ensure financial stability and accuracy. However, the process can be complex and confusing. That's where a flowchart comes in handy. This visual tool can help to streamline the accounting process and make it easier to understand. Whether you're a business owner or an accountant, a well-designed flowchart can be a valuable resource. So, let's take a closer look at what a flowchart is and how it can be used to simplify the accounting process.
Introduction
In any organization, the accounting process plays a crucial role in ensuring that financial transactions are accurately recorded and reported. The accounting process flowchart is a visual representation of how these transactions are processed, analyzed, and reported. This tool helps identify potential areas of improvement within the accounting process and allows for modifications to be made to streamline the process and reduce errors.Gathering Data
Before creating an accounting process flowchart, the accounting team should gather all necessary data. This includes a list of all transactions involved in the process, their flow, and how they are processed. The team should also consider any external factors that may impact the accounting process, such as regulatory requirements or changes in business operations.Identifying the Steps
Once the data has been gathered, the next step is to identify the critical steps involved in the accounting process. This will help determine what information should be included in the flowchart. It is important to consider all the steps involved, from the initial recording of transactions to the final reporting of financial statements.Mapping the Process
After identifying the steps, it is time to map the accounting process. This can be done using specialized software or simple diagrams to present a clear picture of how the flow of the process is. Each step should be clearly defined, and arrows should indicate the direction of the flow of transactions.Analyzing the Flowchart
Once the flowchart has been created, it is essential to analyze the data presented in the chart. This is important to identify any areas that may need improvement or redesign. The team should review each step and determine whether it is necessary or if it can be eliminated to streamline the process.Making Changes
Based on the analysis, the accounting team should make changes to the accounting process that will remove bottlenecks and streamline the process. These changes could include automating certain steps or reorganizing the workflow to reduce redundancies. It is important to seek feedback from all stakeholders involved in the accounting process before implementing any changes.Training Staff
Any changes made to the accounting process should be communicated to staff and followed by appropriate training. This is essential to avoid any errors that might arise due to misunderstanding or lack of knowledge. The team should ensure that all staff members understand the new process and are comfortable with any changes made.Tracking Results
After the changes have been implemented, ongoing monitoring is necessary to track the results and ensure that the process is functioning correctly. The team should establish key performance indicators (KPIs) to measure the effectiveness of the new process. Regular reporting and review of the KPIs will help identify any issues and allow for modifications to be made.Iterating the Process
The accounting process should be continuously reviewed, analyzed, and improved to ensure continuous effectiveness. This means that the team should be open to feedback and suggestions from stakeholders and be willing to make necessary changes to the process. Continuous improvement will ensure that the accounting process remains efficient and effective over time.Conclusion
The accounting process flowchart is an essential tool for any organization that wants to ensure efficiency and effectiveness in their accounting processes. By following the above steps, the accounting team can create an effective flowchart and continuously improve the process. This will result in accurate financial reporting, reduced errors, and improved decision-making.Once upon a time, in a world of numbers and financial records, there was a powerful tool known as the Accounting Process Flowchart. This flowchart was a visual representation of the steps involved in the accounting process, from recording transactions to producing financial statements.
As the story goes, the Accounting Process Flowchart was highly regarded by accountants and financial professionals around the world. Its detailed illustrations and clear explanations made it easy for even the most novice of accountants to understand and follow.
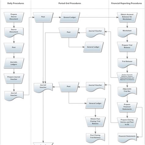
The Accounting Process Flowchart was broken down into several key sections, each with its own set of steps and procedures. These sections included:
- Recording Transactions - This section covered the initial steps involved in recording financial transactions, including identifying the transaction, determining the accounts affected, and recording the transaction in the appropriate journal.
- Posting to Ledgers - Once the transactions had been recorded, they needed to be posted to the appropriate ledger accounts. This section of the flowchart outlined the process of transferring the information from the journal to the ledger.
- Preparing an Unadjusted Trial Balance - After all the transactions had been recorded and posted, it was time to prepare an unadjusted trial balance. This section of the flowchart provided instructions for how to create the trial balance and ensure that it balanced.
- Making Adjusting Entries - Based on the results of the unadjusted trial balance, adjusting entries may need to be made to ensure that all accounts were properly reflected. This section of the flowchart outlined the steps involved in making these adjustments.
- Preparing an Adjusted Trial Balance - Once the adjusting entries had been made, it was time to prepare an adjusted trial balance. This section of the flowchart explained how to create the adjusted trial balance and ensure that it balanced.
- Preparing Financial Statements - The final section of the flowchart covered the steps involved in preparing financial statements, including the income statement, balance sheet, and statement of cash flows.
Overall, the Accounting Process Flowchart was an invaluable tool for anyone involved in the accounting process. Its clear and concise instructions helped ensure that all financial transactions were properly recorded and accounted for, leading to accurate and reliable financial statements.
So the next time you find yourself lost in a sea of numbers and financial records, remember the powerful tool known as the Accounting Process Flowchart. With its help, you'll be able to navigate the complex world of accounting with ease and confidence.
Thank you for taking the time to explore the Accounting Process Flowchart! We hope that this informative article has provided you with a deeper understanding of the intricate steps involved in the accounting process.
As you can see from the flowchart, accounting involves a series of interrelated activities. Starting from collecting financial information to preparing financial statements, every step plays a crucial role in ensuring that businesses maintain accurate records and make informed decisions.
By utilizing a well-designed accounting process flowchart, businesses can streamline their financial operations and minimize errors. This can lead to better budgeting, more effective financial management, and ultimately, greater success.
We hope that this article has been helpful to you and that you have gained valuable insights into the accounting process. Whether you are an entrepreneur, business owner, or simply interested in learning more about accounting, we encourage you to continue exploring this fascinating subject.
Thank you again for visiting our blog, and we look forward to sharing more informative content with you soon!
Video Accounting Process Flowchart
Visit Video
People also ask about Accounting Process Flowchart:
- What is an accounting process flowchart?
- An accounting process flowchart is a visual representation of the steps involved in an accounting process. It outlines the different stages of the process, the people or departments involved, and the documents or systems used.
- Why is an accounting process flowchart important?
- An accounting process flowchart helps organizations to improve their accounting processes by identifying areas for improvement, reducing errors, and increasing efficiency. It also helps to ensure compliance with regulatory requirements and provides a clear understanding of the process for new employees.
- What are the benefits of using an accounting process flowchart?
- Using an accounting process flowchart can help to streamline processes, reduce costs, and improve accuracy. It also helps to identify bottlenecks in the process and areas where additional resources may be required. Additionally, it can be used as a training tool for new employees to understand the process and their role within it.
- How do you create an accounting process flowchart?
- To create an accounting process flowchart, start by identifying the process you want to map out. Then, list the steps involved in the process and the people or departments responsible for each step. Next, use symbols to represent each step, including decisions, documents, and systems used. Finally, connect the symbols with arrows to show the flow of the process.
- What software can be used to create an accounting process flowchart?
- There are several software programs that can be used to create an accounting process flowchart, including Microsoft Visio, Lucidchart, and SmartDraw. These programs offer various templates, symbols, and tools to help create professional-looking flowcharts.
