A Simple Guide to Purchase Order Flowchart: Streamline Your Procurement Process
Streamline your purchasing process with our Purchase Order Flowchart. Clear, concise steps lead you from initial request to final approval.
Are you looking for a reliable and efficient way to manage your purchasing process? Look no further than a purchase order flowchart! This visual representation of your purchasing process outlines the steps from purchase request to supplier payment, ensuring that all necessary approvals and documentation are obtained along the way. With a purchase order flowchart, you can streamline your procurement process, reduce errors and delays, and improve overall efficiency. So why wait? Let's dive into the world of purchase order flowcharts and see how they can transform your purchasing process.
Streamlining Your Purchasing Process with a Purchase Order Flowchart
Managing your company's purchasing process can be a daunting task. With numerous stakeholders involved and various steps to follow, it can quickly become overwhelming and chaotic. That's where a purchase order flowchart comes in handy. This visual representation of the purchasing process helps you streamline the process and ensure that all parties involved are on the same page. Let's take a closer look at the different steps involved in a purchase order flowchart.
Beginning the Purchase Order Process
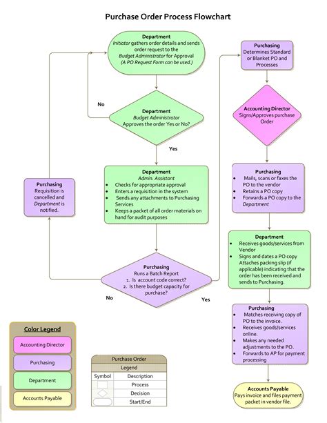
The first step in the purchase order flowchart involves initiating the process by creating a purchase request and obtaining approval from the relevant parties. This typically involves submitting a request form with details such as the item or service required, quantity needed, and budget available. Once the request is approved, it moves on to the next step.
Identifying the Vendor
Once the purchase request has been approved, the next step is to identify suitable vendors who supply the required goods or services. This involves conducting research and comparing prices and quality from different vendors. Once a vendor has been selected, negotiations can begin regarding the terms of the agreement, such as delivery dates and payment terms.
Generating a Purchase Order
A purchase order must be created based on the vendor selected and the terms of the agreement established. The purchase order includes details such as the vendor's information, product or service specifications, pricing, and delivery dates. The purchase order serves as a legally binding agreement between the buyer and the vendor, outlining the terms of the transaction.
Validating Information
After the purchase order has been generated, it is important to verify the accuracy of the information contained therein, such as the vendor's contact information, product or service specifications, and pricing. Any discrepancies should be addressed before the purchase order is issued.
Issuing the Purchase Order
Once all information has been confirmed, the purchase order is issued to the vendor. The vendor must acknowledge receipt of the purchase order and confirm that they will fulfill the order as specified. This step ensures that both parties are on the same page and that there are no misunderstandings regarding the terms of the transaction.
Receiving the Goods or Services
Upon receiving the purchase order, the vendor procures and dispatches the relevant goods or services to the buyer. The buyer should be notified of the expected delivery date and time so that arrangements can be made to receive the goods or services.
Inspecting the Goods or Services
Before the goods or services can be accepted, they must be inspected to ensure that they match the specifications laid out in the purchase order. Any discrepancies should be noted and addressed with the vendor before acceptance. The inspection process helps to ensure that the buyer receives the quality of goods or services that they paid for.
Approving the Invoice
After the goods or services have been inspected and accepted, an invoice is generated by the vendor. This invoice must be approved for payment by the buyer. The invoice should match the details outlined in the purchase order, including the price, quantity, and any applicable taxes or fees.
Paying the Vendor
Once the invoice has been approved, payment must be made to the vendor in accordance with the agreed-upon payment terms. This includes issuing a payment to the vendor and updating accounting records to reflect the transaction. Timely payment helps to establish trust and maintain good relationships with vendors.
Closing the Purchase Order
Finally, the purchase order can be closed once payment has been made and the transaction has been completed. This involves archiving all relevant documentation and records for future reference. A closed purchase order helps to ensure that all parties are aware of the transaction's outcome and serves as a record of the purchasing process.
A purchase order flowchart helps to streamline and simplify the purchasing process, making it easier to manage and reducing the risk of errors or misunderstandings. By following the steps in the purchase order flowchart, you can ensure that your purchasing process is efficient and effective, resulting in successful transactions and satisfied stakeholders.
Once upon a time, in a bustling office, an employee named John was tasked with creating a purchase order flowchart for his company. At first, he was intimidated by the thought of such a complex task. However, as he began to research and plan, he realized the importance of a well-designed purchase order flowchart and how it could benefit his company.
As John worked on the flowchart, he noticed several benefits:
- Clarity: The flowchart provided a clear and concise visual representation of the purchasing process, making it easier for employees to understand and follow.
- Efficiency: By outlining each step in the process, John was able to identify areas that could be streamlined or eliminated, saving time and resources.
- Consistency: With a standardized process in place, all purchases would follow the same procedures, reducing errors and ensuring compliance with company policies.
- Accountability: The flowchart clearly identified who was responsible for each step in the process, making it easier to hold individuals accountable for their actions.
John's hard work paid off when the purchase order flowchart was implemented and the benefits were immediately noticeable. Employees were more confident in their purchasing decisions, and the process was smoother and more efficient. The company was able to save money and resources while still meeting their needs.
In conclusion, a well-designed purchase order flowchart is essential for any company looking to streamline their purchasing process. It provides clarity, efficiency, consistency, and accountability, resulting in cost savings and improved productivity. As John learned, taking the time to create a purchase order flowchart is a valuable investment that pays off in the long run.
Thank you for taking the time to read through this article about Purchase Order Flowcharts. We hope that it has provided you with a comprehensive understanding of the importance and benefits of using flowcharts in your purchasing process.
As you have learned, a purchase order flowchart is an essential tool that can help streamline your procurement process, reduce errors, and ensure that all parties involved are aware of their roles and responsibilities. By creating a clear and concise visual representation of your purchasing process, you can improve communication, save time, and increase efficiency.
Whether you are a small business owner or part of a larger organization, implementing a purchase order flowchart can have a significant impact on your bottom line. It can help you identify areas for improvement, eliminate unnecessary steps, and reduce costs associated with mistakes and delays.
We hope that you found this article informative and useful. If you have any questions or would like to learn more about how to create a purchase order flowchart for your business, please do not hesitate to reach out to us. Our team of experts is always here to help you improve your purchasing process and achieve your business goals.
Video Purchase Order Flowchart
Visit Video
When it comes to purchase order flowcharts, people often have questions about the process and how it works. Here are some of the most common inquiries and their answers:
-
What is a purchase order flowchart?
A purchase order flowchart is a visual representation of the steps involved in creating and processing a purchase order. It outlines the various stages of the process, from the initial request for goods or services to the final payment to the supplier.
-
Why is a purchase order flowchart important?
A purchase order flowchart is important because it helps to ensure that the purchasing process is consistent and efficient. By creating a clear visual representation of the steps involved, everyone involved in the process can understand their role and responsibilities. This can help to reduce errors, delays, and misunderstandings.
-
What are the key components of a purchase order flowchart?
The key components of a purchase order flowchart typically include the following stages:
- Request for goods or services
- Approval process
- Creation of purchase order
- Issuance of purchase order to supplier
- Delivery of goods or services
- Receipt of invoice from supplier
- Payment to supplier
-
How can I create a purchase order flowchart?
There are many tools and software programs available for creating purchase order flowcharts. Some popular options include Microsoft Visio, Lucidchart, and SmartDraw. Alternatively, you can create a flowchart by hand using pen and paper or a whiteboard.
-
What are the benefits of using a purchase order flowchart?
The benefits of using a purchase order flowchart include:
- Improved efficiency and consistency in the purchasing process
- Reduced errors and delays
- Clearer communication between all parties involved in the process
- Increased transparency and accountability
- Better tracking and management of purchasing activities
By understanding the basics of purchase order flowcharts and their benefits, you can improve your purchasing process and streamline your operations.
