Optimizing Warehouse Efficiency: A Step-by-Step Guide to Warehouse Picking Process Flow Chart
A warehouse picking process flow chart visually illustrates the steps involved in efficiently fulfilling orders and managing inventory.
Are you curious about how warehouse operations function efficiently? Look no further! In this article, we will dive into the world of warehouse picking process flow charts. Picture this: a bustling warehouse filled with shelves stacked high with products waiting to be shipped. But how do employees know where to find each item swiftly and accurately? The answer lies in a meticulously designed flow chart that guides them through the picking process step by step. So, let's grab our virtual hard hats and embark on an exciting journey to uncover the inner workings of warehouse picking!
Field of Dreams: From Raw Material to Organized Chaos
In the vast world of warehouse operations, the picking process is where the magic happens. It is the heartbeat of the warehouse, transforming raw materials into organized chaos. This intricate dance sets the stage for efficient order fulfillment and customer satisfaction.
Where the Magic Happens: Navigating the Warehouse Maze
Picture a sprawling warehouse, filled to the brim with countless products waiting to be picked and shipped. This is where the real action begins. Warehouse pickers navigate through aisles and shelves, armed with their trusty pick lists and handheld devices. Their mission: to locate and retrieve the right items with precision and speed.
Dance of the Forklifts: Orchestrating the Movement of Goods
As the pickers traverse the warehouse, they encounter a fleet of forklifts gracefully maneuvering through the aisles. These powerful machines play a crucial role in orchestrating the movement of goods. With finesse and skill, forklift operators transport pallets and heavy items to their designated staging areas, readying them for shipment.
The Battle of the Barcodes: Scanning and Tracking Every Step
Barcodes are the warriors in the battle for accuracy and efficiency. Armed with handheld scanners, pickers scan each item's barcode to ensure its identity and location. This crucial step allows for real-time tracking of every movement, minimizing errors and streamlining inventory management.
Fit for a Puzzle: Sorting and Stacking the Pieces
Like pieces of a puzzle, the picked items need to be sorted and stacked in an orderly manner. Pickers meticulously organize the products, ensuring they fit snugly on pallets or in containers. This puzzle-like process maximizes space utilization and minimizes damage during transportation.
The Fast and the Furious: Racing Against the Clock for Efficient Picking
Efficiency is the name of the game in the warehouse picking process. Pickers are constantly racing against the clock, striving to meet tight deadlines and exceed customer expectations. With carefully planned routes and optimized picking strategies, they aim to complete orders swiftly and accurately.
Packing Perfection: Ensuring the Right Items Make it to the Right Boxes
Packing is a critical step in the warehouse picking process. Armed with packing lists and an eagle eye for detail, packers meticulously ensure that each item makes it into the right box. They utilize various packaging materials and techniques to protect fragile items and optimize space, ensuring the safe arrival of products at their destination.
Technology Takes the Lead: Harnessing Automation for Accuracy
In today's fast-paced world, technology takes center stage. Warehouse management systems (WMS) and automation technologies play a pivotal role in enhancing accuracy and efficiency. From automated picking robots to advanced inventory tracking systems, these technological advancements revolutionize the warehouse picking process.
Shipment Superstars: Loading and Preparing Orders for Delivery
Once the orders are picked, packed, and labeled, the shipment superstars take over. These dedicated individuals load and prepare the orders for delivery. With precision and care, they arrange the pallets or boxes onto trucks, ensuring optimal weight distribution and secure transportation.
The Final Curtain: Quality Control and Wrap-up of the Picking Process
The final act of the warehouse picking process is quality control and wrap-up. Quality control personnel meticulously inspect the picked items, verifying their accuracy and condition. Any discrepancies or defects are promptly addressed before the orders are sealed and prepared for departure. With the curtains drawn on the picking process, the warehouse gears up for the next performance.
Once upon a time, in a bustling warehouse located in the heart of a busy city, there was a process that kept everything running smoothly - the Warehouse Picking Process Flow Chart. This chart was not just any ordinary piece of paper; it was a magical tool that guided the workers through the intricate maze of shelves and products.
1. The first step of the process began with the arrival of new inventory. As soon as the products were delivered, they were carefully inspected and sorted according to their designated locations within the warehouse. Each item was assigned a unique barcode, which held valuable information about its whereabouts.
2. Once the inventory was organized, it was time for the picking process to begin. Workers equipped with handheld devices were given a list of items to pick from different sections of the warehouse. The flow chart acted as their trusty companion, leading them to the exact location of each product.
3. As the workers made their way through the aisles, the flow chart provided them with the most efficient route to follow. It ensured that they did not waste precious time wandering aimlessly, but instead moved swiftly from one spot to another.
4. Upon reaching the designated spot, the workers scanned the barcode of the item they were picking. This action updated the inventory system in real-time, allowing the warehouse manager to keep track of the stock levels accurately.
5. Once all the items on the list were picked, the workers gathered them together and prepared them for packaging. The flow chart indicated the next step in this process - packing materials and shipping labels.
6. After the products were securely packaged, they were loaded onto the waiting trucks. The flow chart played its final role by directing the workers to the correct loading bay, ensuring that each shipment was sent off to the right destination.
Throughout the warehouse picking process, the flow chart acted as a guiding light, simplifying the complex operation and making it a seamless experience for the workers. Its creative voice whispered instructions, encouraging the workers to be efficient and accurate in their tasks.
The flow chart's tone was one of encouragement, reminding the workers of the importance of their role in the overall supply chain. It celebrated their achievements and motivated them to strive for excellence.
With the help of the Warehouse Picking Process Flow Chart, the warehouse ran like a well-oiled machine. It ensured that orders were fulfilled accurately and swiftly, leaving both customers and workers satisfied. And so, the magical flow chart continued to weave its spell, making the warehouse a place of organized chaos and efficient productivity.
Dear valued blog visitors,
As you reach the end of this blog post, we hope that you have gained a comprehensive understanding of the warehouse picking process flow chart. We have taken you on a journey through the intricacies of this vital operation, providing you with valuable insights into the various steps involved in efficiently picking and fulfilling customer orders.
Throughout this article, we have emphasized the importance of optimizing the warehouse picking process to enhance productivity and maximize customer satisfaction. By implementing a well-designed flow chart, warehouses can significantly reduce errors, minimize order processing time, and improve overall operational efficiency. From receiving and organizing incoming inventory to picking, packing, and shipping orders, each step plays a crucial role in ensuring smooth operations and timely delivery.
By now, you are equipped with the knowledge to identify potential bottlenecks in your warehouse picking process and implement effective solutions. Remember, continuous improvement is key to staying ahead in the competitive market. Regularly reviewing and refining your flow chart, training your staff, and leveraging technology can lead to significant improvements in your warehouse's performance.
In conclusion, we hope this blog post has been enlightening and valuable to you. Understanding the warehouse picking process flow chart is essential for any business involved in storage and distribution. By optimizing this process, you can streamline your operations, reduce costs, and enhance customer satisfaction. Should you have any further questions or require additional information, please do not hesitate to reach out. Thank you for visiting our blog, and we look forward to sharing more insightful content with you in the future!
Warm regards,
The Blog Team
Video Warehouse Picking Process Flow Chart
Visit Video
Below are some of the frequently asked questions about Warehouse Picking Process Flow Chart:
1. How can a warehouse picking process flow chart improve efficiency?
A warehouse picking process flow chart helps improve efficiency by providing a visual representation of the order fulfillment process. It allows warehouse managers to identify bottlenecks, streamline operations, and optimize resource allocation. By following a well-defined flow chart, businesses can reduce errors, minimize picking time, and ultimately increase productivity.
2. What are the key components of a warehouse picking process flow chart?
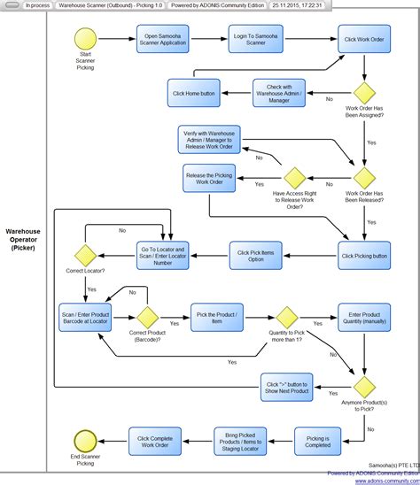
The key components of a warehouse picking process flow chart typically include receiving, inventory storage, order picking, packing, and shipping. Each step is represented by symbols or shapes, along with arrows indicating the direction of the workflow. Additional elements such as quality control checkpoints or automated systems can also be included depending on the complexity of the warehouse operations.
3. How can a warehouse picking process flow chart help in training new employees?
A warehouse picking process flow chart serves as a valuable training tool for new employees. It provides a clear visual guide to help them understand the sequential steps involved in order fulfillment. New hires can quickly familiarize themselves with the process, learn about different picking methods, and understand how their tasks fit into the overall workflow. This visual aid can significantly reduce training time and ensure consistency in operations.
4. Can a warehouse picking process flow chart be customized for specific industries?
Yes, a warehouse picking process flow chart can be customized to suit the requirements of specific industries. Different industries may have unique order fulfillment processes, storage systems, or specialized equipment. By tailoring the flow chart to reflect industry-specific practices, businesses can better align their warehouse operations with specific needs, ensuring optimal efficiency and accuracy in picking processes.
5. Are there any software tools available for creating warehouse picking process flow charts?
Yes, there are several software tools available that can help create warehouse picking process flow charts. These tools provide pre-designed shapes, symbols, and templates specifically tailored for designing flow charts. Some popular options include Microsoft Visio, Lucidchart, and SmartDraw. Using these software tools not only simplifies the creation process but also allows for easy editing, collaboration, and sharing of the flow charts among team members.
Remember, a well-designed warehouse picking process flow chart can play a vital role in optimizing order fulfillment operations, improving efficiency, and ensuring smooth warehouse management.
