Unlocking Efficiency: Visualizing Processes in a Dynamic Flowchart for Enhanced Productivity
In A Flowchart is a platform that allows users to easily create and customize flowcharts for various purposes. Simplify your visualizations today!
Flowcharts are like roadmaps for your ideas, guiding you from one step to the next with ease. Imagine having a visual representation of your thought process, where every decision and action is clearly mapped out before you even begin. With a flowchart, you can effortlessly navigate through complex tasks, making sure no detail is overlooked and no opportunity wasted. From brainstorming sessions to project management, this powerful tool has become an indispensable asset in various fields. So, if you're ready to take your productivity to new heights and unlock the full potential of your ideas, let's dive into the world of flowcharts and discover how they can revolutionize the way you work.
The Journey Begins: Unraveling the Mysteries of Flowcharts
Flowcharts, a visual representation of processes and decision-making, have long captivated the minds of curious individuals. They provide a roadmap, guiding us through the intricate web of actions and choices that make up our everyday lives. The journey begins as we embark on unraveling the mysteries of flowcharts, peering into their depths to understand the intricacies they hold.
From Chaos to Clarity: Navigating through the Flowchart Universe
In this vast universe of flowcharts, chaos can quickly reign if we do not approach them with clarity. It is essential to grasp the fundamental concepts and principles that underpin these graphical marvels. By doing so, we gain the tools to navigate through the complexity and bring order to the chaos. We embark on a journey of discovery, unlocking the potential of flowcharts to simplify the most convoluted processes.
Unleashing the Power of Symbols: Deciphering the Secret Code of Flowcharts
Flowcharts are not merely random shapes and lines; they are a secret code waiting to be deciphered. Each symbol carries meaning and purpose, representing actions, decisions, or outcomes. By understanding the power of these symbols, we gain the ability to communicate complex ideas effortlessly. It is through this mastery of symbols that we unleash the true potential of flowcharts and harness their ability to convey information in a concise and impactful manner.
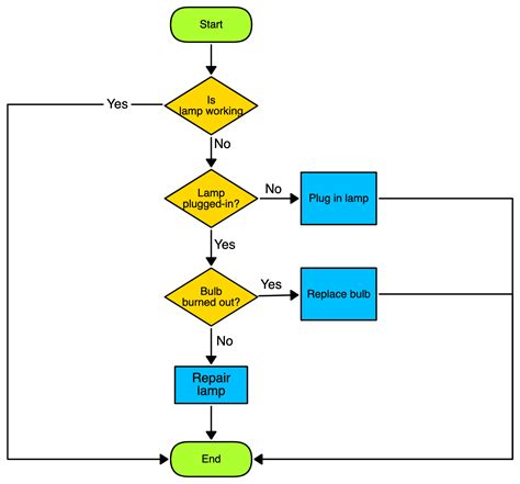
The Path of Logic: Following the Orderliness of Flowchart Arrows
Arrows, the unsung heroes of flowcharts, guide us along the path of logic. They dictate the sequence of events, leading us from one action to the next, ensuring a logical flow of information. With each arrow, we follow the story being told, unraveling the narrative of a process. It is through the orderliness of flowchart arrows that we find clarity, understanding, and a structured approach to problem-solving.
Coloring Outside the Lines: Adding Personality with Flowchart Shapes
While flowcharts may adhere to logical structures, there is room for creativity and individuality. By adding personality with flowchart shapes, we infuse life and vibrancy into these otherwise mundane diagrams. The colors and shapes we choose become a reflection of our unique style and approach. We break free from the constraints of conformity, coloring outside the lines to create flowcharts that not only inform but also inspire.
Breaking Down Barriers: Streamlining Processes in Flowchart Boxes
Flowchart boxes serve as containers of knowledge, holding the key to streamlined processes. Within these boxes, we find the steps and actions necessary to achieve a desired outcome. By breaking down barriers and simplifying complex ideas into manageable chunks, flowchart boxes empower us to tackle even the most formidable challenges. They become our allies in navigating through the intricacies of any process, guiding us toward efficiency and success.
Hidden Gems: Unlocking the Treasures of Flowchart Decision Diamonds
Flowchart decision diamonds are the hidden gems within this intricate landscape. They represent pivotal moments, where choices must be made and paths diverge. These diamonds hold the power to unlock treasures, revealing alternate outcomes and possibilities. By embracing the uncertainty they bring, we open ourselves to new perspectives and opportunities. The journey through flowchart decision diamonds becomes a thrilling adventure, where each choice leads us down a different path.
A Twist in the Tale: Uncovering the Magic of Looping in Flowcharts
Loops, the enchanting element of flowcharts, introduce a twist in the tale. They allow us to revisit and repeat actions, creating cycles that bring us back to where we began. Within these loops lie opportunities for improvement, refinement, and growth. They remind us that progress is not always linear but can be achieved through iteration. The magic of looping in flowcharts lies in the ability to learn from past experiences and continually evolve.
Connecting the Dots: Weaving the Web of Flowchart Connectors
Connectors, the threads that bind flowcharts together, enable us to connect the dots and weave a web of understanding. They bridge the gaps between symbols and shapes, creating a coherent narrative. It is through these connectors that we see the bigger picture, understanding how individual components fit into the grand scheme. They remind us that every action has a consequence, and every decision reverberates throughout the system.
The Big Picture: Visualizing Success with Flowcharts
At the end of our journey through the flowchart universe, we discover the power of visualization. Flowcharts allow us to see the big picture, providing a visual representation of success. They offer clarity, structure, and insight into complex processes. Through their colorful shapes, logical arrows, and hidden gems, flowcharts become more than just diagrams; they become tools for transformation and achievement.
As we navigate through the mysteries of flowcharts, we embark on a journey of discovery and empowerment. From chaos to clarity, from unraveling secrets to embracing creativity, we unlock the potential of flowcharts to simplify and streamline. By connecting the dots and visualizing success, we find ourselves armed with a powerful tool for problem-solving, decision-making, and navigating the complexities of life. The journey may be long, but the rewards are immeasurable.
Once upon a time, in a world dominated by complex processes and intricate systems, there lived a humble flowchart named Flowie. Flowie was no ordinary flowchart; it possessed a unique ability to make any process appear simple and efficient. Its purpose was to guide individuals through the maze of decision-making, ensuring they reached their desired outcomes with ease.
Flowie resided in the heart of a bustling office, where it spent its days patiently awaiting its turn to assist those in need. One by one, people would approach Flowie, seeking guidance on everything from project management to personal dilemmas. Flowie would listen attentively, analyzing the situation, and then spring into action.
With its creative voice, Flowie would meticulously sketch out a series of steps and decisions, branching out like a tree, each path leading to a different outcome. The flowchart's colorful boxes and neatly aligned arrows seemed to dance across the paper, captivating anyone who laid eyes upon it.
Flowie's approach to problem-solving was unique, for it not only provided a solution but also injected a sense of creativity and ingenuity into each process. Its tone was always optimistic and encouraging, pushing individuals to think outside the box and explore new possibilities.
1. Whenever someone approached Flowie feeling overwhelmed or lost, it would begin by reassuring them that their journey was merely a series of interconnected steps, waiting to be untangled and understood.
2. Flowie's creative voice would then encourage individuals to think beyond the obvious solutions, reminding them that sometimes the path less traveled could lead to the most exciting and fulfilling outcomes.
3. As the flowchart unfolded, Flowie's tone would evolve to reflect the individual's progress, becoming more enthusiastic and celebratory as they approached their goal. It was as if Flowie was cheering them on, urging them to keep going.
4. If someone happened to stumble upon an unexpected roadblock or faced a difficult decision, Flowie's tone would shift to one of empathy and support. It would gently guide them through the alternatives and help them navigate the best course of action.
Flowie's unique blend of creativity, optimism, and supportiveness turned even the most mundane tasks into exciting adventures. People would leave its presence feeling empowered and inspired, ready to tackle any challenge that came their way.
In the end, Flowie taught everyone that life was like a flowchart, full of twists and turns, but with the right mindset and a touch of creativity, any obstacle could be overcome. It became a beloved figure in the office, and its flowcharts adorned the walls, serving as a constant reminder that even the most complex processes could be simplified and mastered.
And so, Flowie continued to chart its way through the lives of many, bringing clarity, creativity, and a sense of adventure to all who sought its guidance. Its colorful boxes and dancing arrows wove a tapestry of efficiency and inspiration, forever changing the way people approached problem-solving.
Dear blog visitors,
Thank you for taking the time to visit our blog and read our latest article on creating a flowchart without a title. We hope that you found the information shared here helpful and insightful. In this closing message, we would like to summarize the key points discussed in the article and leave you with some final thoughts.
To begin with, the article emphasized the importance of creativity when it comes to designing a flowchart without a title. While a title can provide clarity and context, omitting it allows for a more imaginative approach. By using symbols, colors, and shapes effectively, you can convey the purpose and meaning of your flowchart in a visually engaging way. Remember, the goal is to capture the attention of your audience and make your flowchart memorable.
In addition, the article highlighted the significance of using transition words to ensure a smooth and logical flow within your flowchart. Transition words such as firstly, next, then, and finally help guide readers through the different steps or processes depicted in the chart. These words act as signposts, directing the reader from one point to another, ensuring comprehension and avoiding confusion. By incorporating transition words into your flowchart, you can enhance its effectiveness and usability.
Lastly, we encourage you to experiment and think outside the box when creating a flowchart without a title. Let your creativity shine through, and don't be afraid to take risks. Remember, a flowchart is not just a tool for conveying information; it is also an opportunity to showcase your unique style and perspective. Embrace the freedom of not having a title and use it as a chance to captivate your audience in new and exciting ways.
Thank you once again for visiting our blog and reading our article. We hope that you found value in the information shared and that it has inspired you to approach flowchart design with a creative mindset. If you have any questions or would like to share your own experiences, please feel free to leave a comment below. We look forward to hearing from you!
Best regards,
The Blog Team
Video In A Flowchart
Visit Video
When it comes to creating a flowchart, people often have various questions in mind. Here are some of the commonly asked queries about flowcharts:
1. What is a flowchart?
A flowchart is a visual representation of a process or workflow. It uses different shapes and symbols to illustrate the steps involved in a sequence, making it easier to understand and follow.
2. Why should I use a flowchart?
Flowcharts offer several benefits, such as:
- Providing a clear overview of a process
- Identifying bottlenecks or inefficiencies
- Assisting in decision-making
- Serving as a communication tool between team members
- Aiding in process documentation and improvement
3. What are the essential symbols used in a flowchart?
Common symbols used in flowcharts include:
- Terminator: Represents the start or end of a process.
- Process: Depicts a specific action or task.
- Decision: Indicates a decision point with multiple possible outcomes.
- Connector: Joins different parts of a flowchart.
- Data/Document: Represents data input or output.
4. How do I create a flowchart?
There are several software tools available for creating flowcharts, such as Microsoft Visio, Lucidchart, or even basic drawing programs like Microsoft PowerPoint. Alternatively, you can also create a flowchart manually using pen and paper.
5. What are some best practices for creating a flowchart?
Here are a few tips to keep in mind:
- Start with a clear understanding of the process you want to depict.
- Keep the flowchart simple and easy to follow.
- Use appropriate symbols and labels.
- Avoid crossing lines to ensure clarity.
- Test the flowchart with others to ensure its effectiveness.
By answering these common questions about flowcharts, we hope to have provided you with a better understanding of their purpose and usage. Happy flowcharting!
